
HTTP

Water Jug Problem

Redis

GraphQL

Bounded buffer problem

how to make Tea

REST API

RAGs

N-Queen Problem

Travelling Salseman

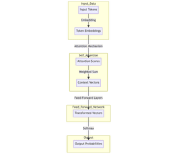
Transformers

DevOps

Hadoop

DeadLock

TRCP in NextJS

Paging Algorithm
Explore
What can you do with Mermaid Mind
Mermaid AI
Use mermaid mind to generate diagrams from natural language.
Interact with Images
Give image to Mermaid AI to generate charts for respective project.
Public gallery of diagrams
Make your diagrams public and let other people discover
Chat History
Make a conversation with Mermaid Mind.
Save Projects
Save your projects and conversations with mermaid AI.
Pre-built Templates
Build your next diagram with a pre-built templates.
Export Diagrams
Save your diagrams in PNG and SVG format.
Diagram Editor
User-friendly mermaid diagram editor.
Pan and Zoom
pan and zoom features for better diagram navigation.
Change Themes
Change your diagram theme from the config panel on the editor
Share diagrams
Share your diagrams with anyone using mermaid mind links
View in Fullscreen
View the generated diagrams in full screen
Notes by Author
Editor
Glad you made it here. Mermaid JS is a good documentation tool adapted by various platforms like Github for their markdowns, Google Colab for their notebooks. I use mermaid for my project reports, documentation, github readmes and more.
Mermaid JS
Mermaid JS is a JavaScript-based diagramming and charting tool that allows you to create diagrams from text definitions. You can use it to visualize data and complex workflows.
To read more about mermaid JS, read my blog.
Google Gemini
Google Gemini is a AI model capable of understanding and generating natural language. Mermaid AI uses gemini-1.5-pro as a base model to transform your descriptions into Mermaid JS code seamlessly. Simply provide a description of the diagram you want, and Gemini will generate the corresponding Mermaid JS code for you.
Mermaid Tips
Change themes from the Config panel in editor. Available themes:
- dark
- forest
- neutral
- base
- default